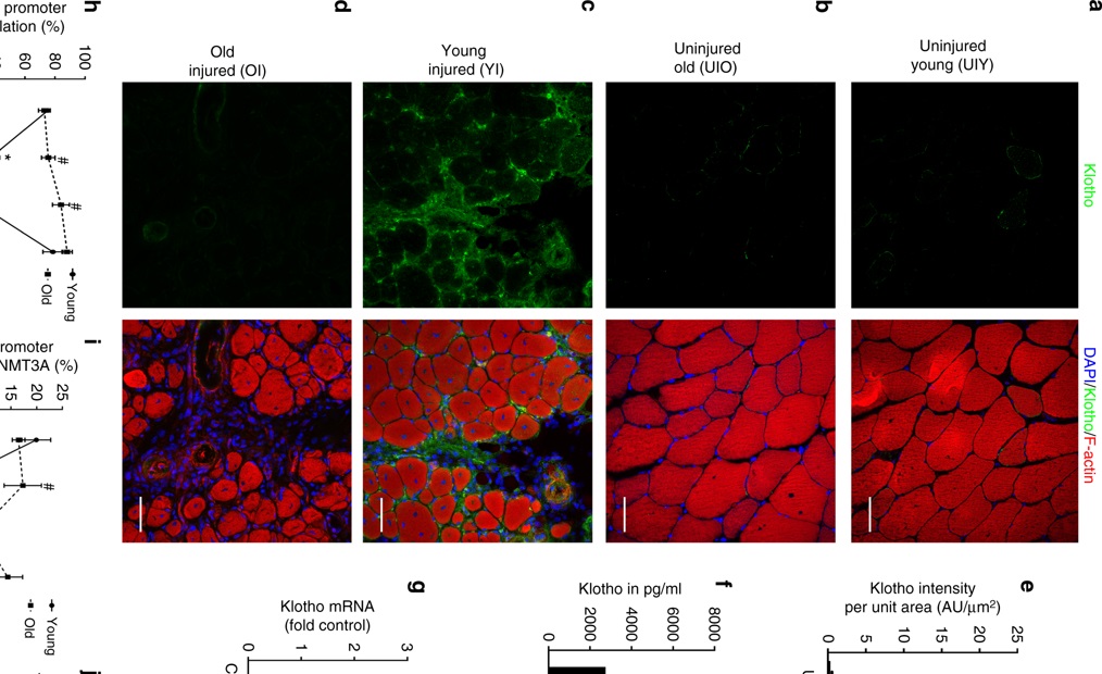
Naukowcy z amerykańskiego University of Pittsburgh Medical Center (UPMC) przeprowadzili serię badań, poprzez które dowodzą, że u młodych myszy po obrażeniu rośnie ekspresja genu Klotho, podczas gdy u starych zwierząt w takiej samej sytuacji nie odnotowano większych reakcji. Jak twierdzą w związku z tym, możliwe jest przywrócenie regeneracji mięśni u starych myszy przez podniesienie poziomu białka Klotho albo przez wcześniejsze powstrzymanie procesów prowadzących do jego niedoborów.
– Odkryliśmy, że jesteśmy w stanie, przynajmniej częściowo, powstrzymać obniżanie się zdolności regeneracyjnych mięśni szkieletowych – mówi dr Fabrisia Ambrosio, dyrektor oddziału rehabilitacji UPMC, profesor fizyki medycznej i rehabilitacji w University of Pittsburgh, członkini McGowan Institute of Regenerative Medicine, główna autorka publikacji. – W niektórych przypadkach udało nam się osiągnąć poziom regeneracji mięśni funkcjonalnie podobny do tego, jakim charakteryzują się młode osobniki.
Wstępne wnioski doprowadziły zespół dr Ambrosio do tezy, że działanie Klotho zakłócane jest przez dysfunkcje w mitochondriach. W związku z tym u zwierząt z deficytem tego białka zastosowano środek roboczo nazwany SS-31, znajdujący się jeszcze na etapie trzeciej fazy testów klinicznych, a więc niedostępny w leczeniu ludzi. Zdaniem SS-31 ma być między innymi zapobieganie depolaryzacji mitochondrialnej, a jego dotąd projektowanym przeznaczeniem miało być wspomaganie pacjentów z cukrzycą, przede wszystkim w związku z leczeniem i przeszczepem trzustki.
U zwierząt poddanych leczeniu zaobserwowano znacznie lepszą regenerację tkanki mięśniowej niż u nie poddanej leczeniu grupy kontrolnej. Siła mięśni po zakończeniu leczenia u tych zwierząt była porównywalna do siły mięśni genetycznie normalnych (pod badanym kątem) myszy.
Podobny efekt osiągnięto u starszych zwierząt, którym bezpośrednio wstrzyknięto białko Klotho. Już w kilka dni po obrażeniu zaobserwowano wyraźny rozwój masy mięśniowej i sprawną rekonwalescencję. Okazuje się więc, że zarówno bezpośrednie podanie białka, jak i przywrócenie zdolności do jego ekspresji przynosi pożądane rezultaty. Równocześnie podanie SS-31 młodym myszom nie dało żadnego efektu w leczeniu obrażeń w stosunku do grupy kontrolnej. Ta informacja może być istotna dla środowiska medyczno-sportowego: białko Klotho nie jest sposobem na wywołanie szybkiego przyrostu masy mięśniowej u zdrowych osób.
Projekt będzie teraz przechodził dalsze etapy kontroli i zostanie poddany krytyce środowiska naukowego. Jednak jeśli tezy jego realizatorów się sprawdzą, może to być ważny krok w rozwoju leczenia osób starszych, które uległy kontuzjom mięśniowym albo wymagają rehabilitacji po poważnych operacjach. Podanie białka Klotho w odpowiednim czasie może w takich przypadkach wyraźnie wspomóc regenerację mięśni i w rezultacie doprowadzić ich do lepszego stanu zdrowia.
Badania opublikowano w czasopiśmie „Nature Communications: Age-related declines in α-Klotho drive progenitor cell mitochondrial dysfunction and impaired muscle regeneration. 19.11.2018, DOI: 10.1038/s41467-018-07253-3
Opracowano na podstawie artykułu 'Longevity protein' rejuvenates muscle healing in old mice, opublikowanego na portalu MedicalXpress.com oraz innych źródeł.
